首页 | 机构设置 | 招生信息 | 下载专区 | 管理文件 | 卓越工程师 | 卓越师资 | 教学名师 | 学校首页 
当前位置: 首页>>快速导航>>优秀教案展示>>正文
 
文科组一等奖 胡娟 《会计学原理》
2013-09-02 17:17     (点击: )

 

教案点评:

该教案的书写规范、合理。反映了全面的课程信息,教学目标的表述明确、具体、简明,教学内容及重点难点表述清楚,教学过程的设计详实、简明,具体设计了导入内容、案例、实物、讨论等教学方法,板书、图标等表现形式,总结、作业等教学环节。板书内容的设计具体,便于操作。

该教案的最大特点是:许多重要的内容,特别是重点的难点的内容多采用图与表的形式,可以看得出对于这些问题是经过认真思考和分析的,把复杂的信息进行了精炼,突出了重点。

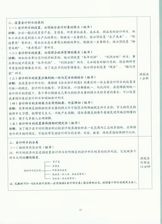
教案展示:

上一条:文科组二等奖 刘梦雪 《综合英语》
下一条:理工组三等奖 刘芬 《模拟电路》
关闭窗口
热点关注

天津职业技术师范大学日博365网址 版权所有  |  Copyright ? 2010    津ICP备05003099号 津教备0044